华体会(中国)-华体会(中国) 华体会网页版登录入口 政策法规 产业市场 节能技术 能源信息 宏观环境 会议会展 活动图库 资料下载 焦点专题 智囊团 企业库
华体会网页版登录入口  节能产业网 >> 华体会网页版登录入口 >> 行业要闻 >> 正文
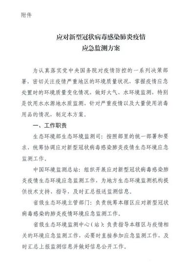
环境部印发应对新型冠状病毒感染肺炎疫情应急监测方案
来源:环评互联网 时间:2020/2/2 20:23:10 用手机浏览

为贯彻落实习近平总书记关于防控新型冠状病毒感染的肺炎疫情(以下简称肺炎疫情)的重要指示精神和党中央国务院有关决策部署,服务服从抗击肺炎疫情工作大局,根据生态环境部疫情应对工作领导小组工作安排,近日,生态环境部印发了《应对新型冠状病毒感染肺炎疫情应急监测方案》(以下简称《方案》),研究部署应对新型冠状病毒感染肺炎疫情应急监测工作,坚决防止疫情次生灾害对生态环境和人民群众健康造成不良影响。



《方案》提出,各级生态环境部门要认真落实党中央国务院对疫情防控的一系列决策部署,以肺炎疫情防控为第一要务,积极应对、认真履职、主动作为,协调地方和有关部门,紧紧围绕人民群众生命安全和身体健康,做好空气、地表水等相关应急监测工作。



《方案》明确了疫情防控期间生态环境应急监测工作的重点。

一是做好空气、地表水环境质量监测,除因疫情防控需要导致交通出行不便的地区外,各级生态环境部门要协调做好空气、地表水环境质量自动监测运维保障工作,充分发挥自动站监测数据的应急预警作用,确保疫情防控期间环境质量安全。



二是加强饮用水水源地水质预警监测,疫情防控期间,在饮用水水源地常规监测的基础上,增加余氯和生物毒性等疫情防控特征指标的监测,发现异常情况时加密监测,并及时采取措施、查明原因、控制风险、消除影响,切实保障人民群众饮水安全。



三是完善应急监测预案,提前谋划应急准备工作,结合疫情防控工作实际,进一步完善肺炎疫情环境应急监测预案,同时,加强应急监测物资储备,努力提升应对能力。发生突发环境污染事件或因大量使用消毒用品造成环境次生灾害时,经省级肺炎疫情防控领导小组批准,第一时间赶赴现场,开展监测。



《方案》要求,加强环境质量综合分析,客观评价环境质量状况,科学研判环境质量变化趋势及原因,准确评估突发环境污染事件或环境次生灾害对环境质量的影响,及时通过报纸、广播、电视、网络、新媒体等多种渠道,向公众发布环境质量信息和应急监测结果,保障民众的生态环境质量知情权。



分享到:
相关文章 iTAG:
没有相关文章
频道推荐
服务中心
微信公众号

CESI
关于本站
版权声明
广告投放
网站帮助
联系我们
网站服务
会员服务
最新项目
资金服务
园区招商
展会合作
节能产业网是以互联网+节能为核心构建的线上线下相结合的一站式节能服务平台。
©2007-2019 CHINA-ESI.COM
鄂ICP备19009381号-2
节能QQ群:39847109
顶部客服微信二维码底部
扫描二维码关注官方公众微信